• Предмет: Информатика
  • Автор: vovagorodetskiy2002
  • Вопрос задан 8 лет назад

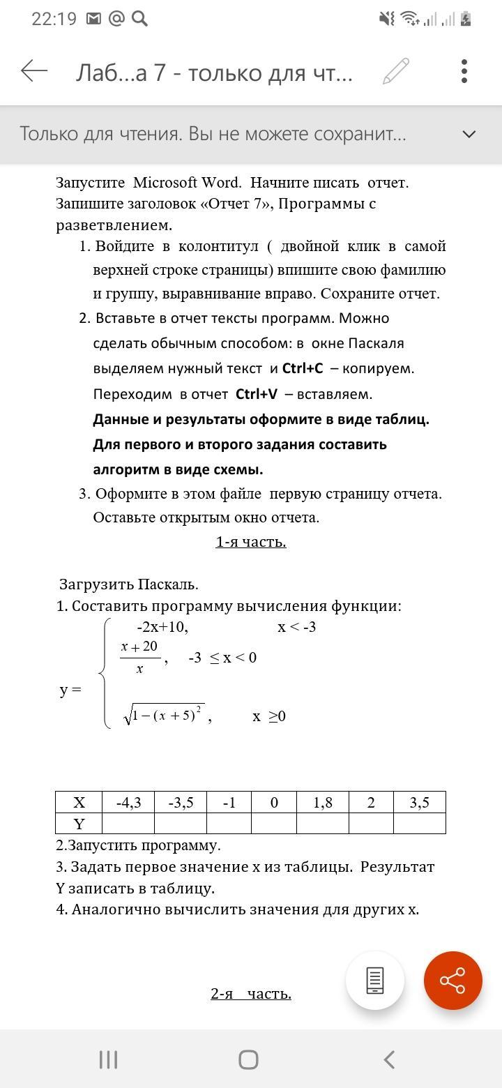
Помогите решить эту работу

Приложения:

Ответа на этот вопрос пока нет. Попробуйте найти его через форму поиска.

Вас заинтересует