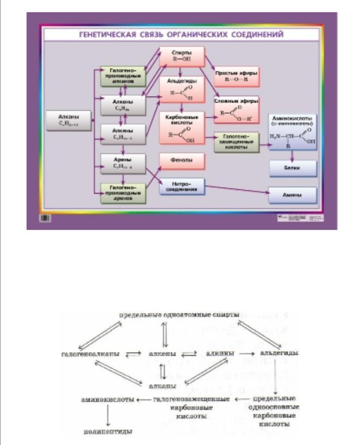
Рассмотрите схемы. Запишите уравнения реакций, в результате которых из алканов можно получить галогеналканы, алкены, алкины. Назовите исходные вещества и вещества. Получившиеся в результате реакций. Осуществите превращение: спирты – простые эфиры; спирты- сложные эфиры
Приложения:
Ответа на этот вопрос пока нет. Попробуйте найти его через форму поиска.
Вас заинтересует
2 года назад
2 года назад
3 года назад
3 года назад
9 лет назад
10 лет назад
10 лет назад