• Предмет: Алгебра
  • Автор: Круасан65
  • Вопрос задан 8 лет назад

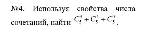
Срочно!!! Даю очень много баллов!! Используя свойства числа сочетаний, найдите

Приложения:

Ответы

Ответ дал: ant20202020
0

5*4/2=10

число сочетаний из пяти по четыре пять а из пяти по пять один.

всего получаем 10+5+1=16

Вас заинтересует