• Предмет: Алгебра
  • Автор: Аноним
  • Вопрос задан 10 лет назад

Срочно помогите  сказали в течении  часа решите плизз прошу умоляю!!!!!!
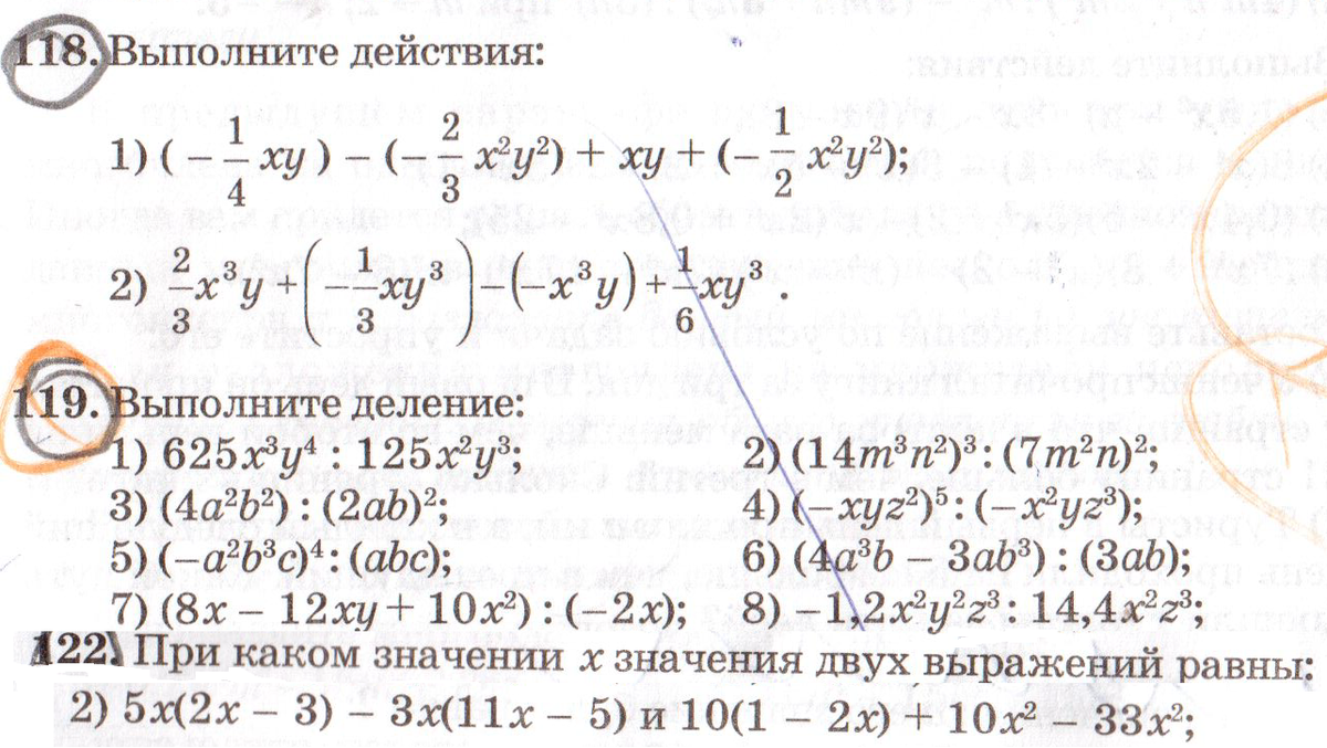
119 только 2 столбик!

Приложения:

Ответы

Ответ дал: yzano4ka
0
вот решение=) надеюсь все понятно...
добавила 118
там в 122 для решения приравниваем эти выражения и раскрываем скобки
Приложения:
Ответ дал: Аноним
0
это какой номер
Ответ дал: Аноним
0
а остальные 118 122 (2)
Ответ дал: yzano4ka
0
так надо сразу уточнять что все три номера надо=)
Ответ дал: Аноним
0
ну я написала и еще сказала чтоб вы не весь 119 решали а только 2 столбик
Ответ дал: prostomama1
0
Решение на фото смотри
Приложения:
Вас заинтересует