• Предмет: Математика
  • Автор: mrggwp2916
  • Вопрос задан 2 года назад

СРОЧНО хелп ми желательно до 21:00

Приложения:

Ответы

Ответ дал: edsila1
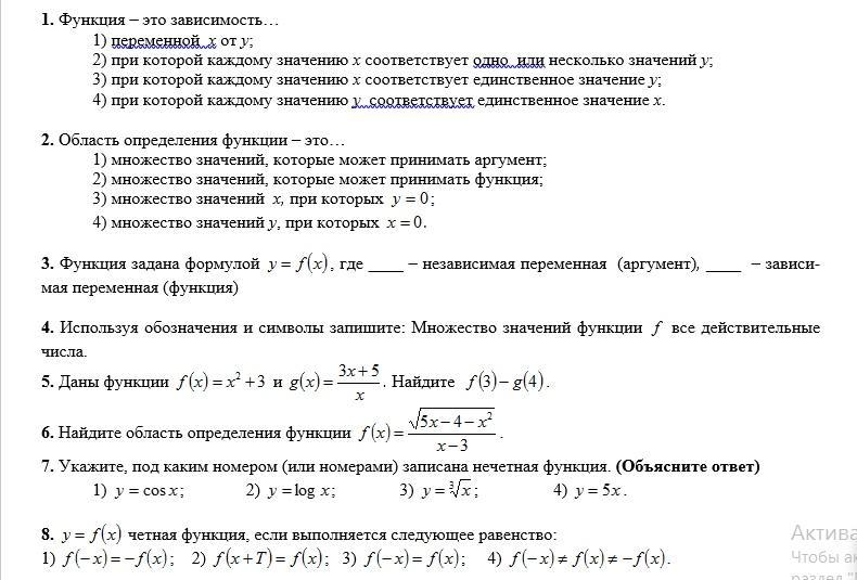
1

Пошаговое объяснение:

1.2)

2.1)

3. 1.x 2.y

4. f(x) є N

5. f(x) = 9 + 3 = 12

g(x) =  (12 + 5) / 4 = 4.25

f(x) - g(x) = 7.75

6. 5x-4-x2(квадрат) > 0

Решаем квадратное уравнение:

x1x2 = 4

x1 + x2 = 5

x1 = 1

x2 = 4

т.к. ветви параболы направлены в низ то х є (1: 4)

7. 3), 4)

Потому что эти функции подпадают под свойство нечетной функции:

-f(x) = f(-x)

8. 1)

9. 1)

Потому что для этой функции выполняется равенство f(x) = f(-x)

10. 3)

Так как данная функция чётная и при x = 3, y = 5 то и при x = -3, y = 5

Вас заинтересует