• Предмет: Алгебра
  • Автор: Ticklish
  • Вопрос задан 2 года назад

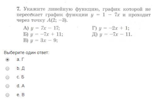
помогите даю 15 баллов

Приложения:

Ответы

Ответ дал: domvgoregora
0

Ответ:

кажется, c. но я вообще не уверен

Вас заинтересует