• Предмет: Математика
  • Автор: bedek
  • Вопрос задан 2 года назад

Пожалуйста очень нужно

Приложения:

Ответы

Ответ дал: manyny06
1

Ответ:

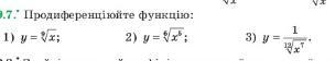
решение смотри на фотографии

Пошаговое объяснение:

Приложения:
Вас заинтересует