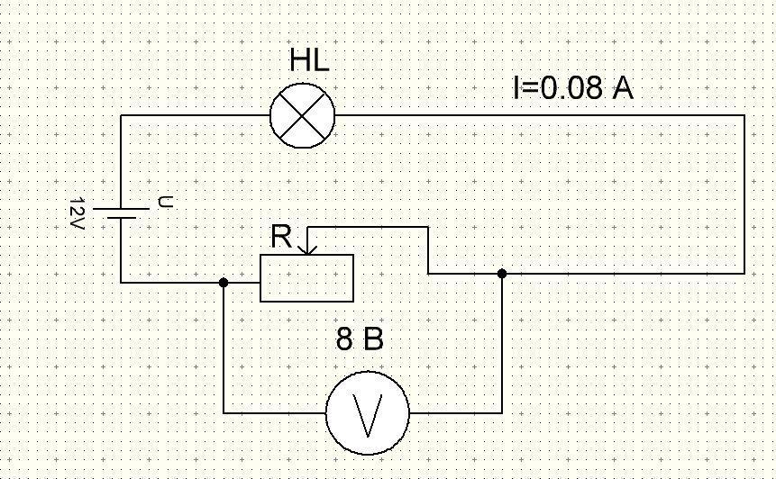
Послідовно з електричною лампою ввімкнено реостат. Накресліть схему кола і визначте опір реостата і лампи якщо напруга на затискачах кола 12В.Вольтметр, приєднаний до реостата, показує 8 В. Сила струму в колі 80мА.
Ответы
Ответ дал:
4
Ответ:
Сопротивление лампы Rл=50 Ом; Сопротивление реостата Rр=100 Ом
Объяснение:
Сопротивление реостата:
Rр=8:0,08=100 Ом
Напряжение на лампе:
Uл=U-Uр=12-8=4 В
Rл=4:0,08=50 Ом
Приложения:

Вас заинтересует
1 год назад
1 год назад
3 года назад
3 года назад
8 лет назад