Ответы
Ответ дал:
0
Ответ дал:
0
файл
--------------------------
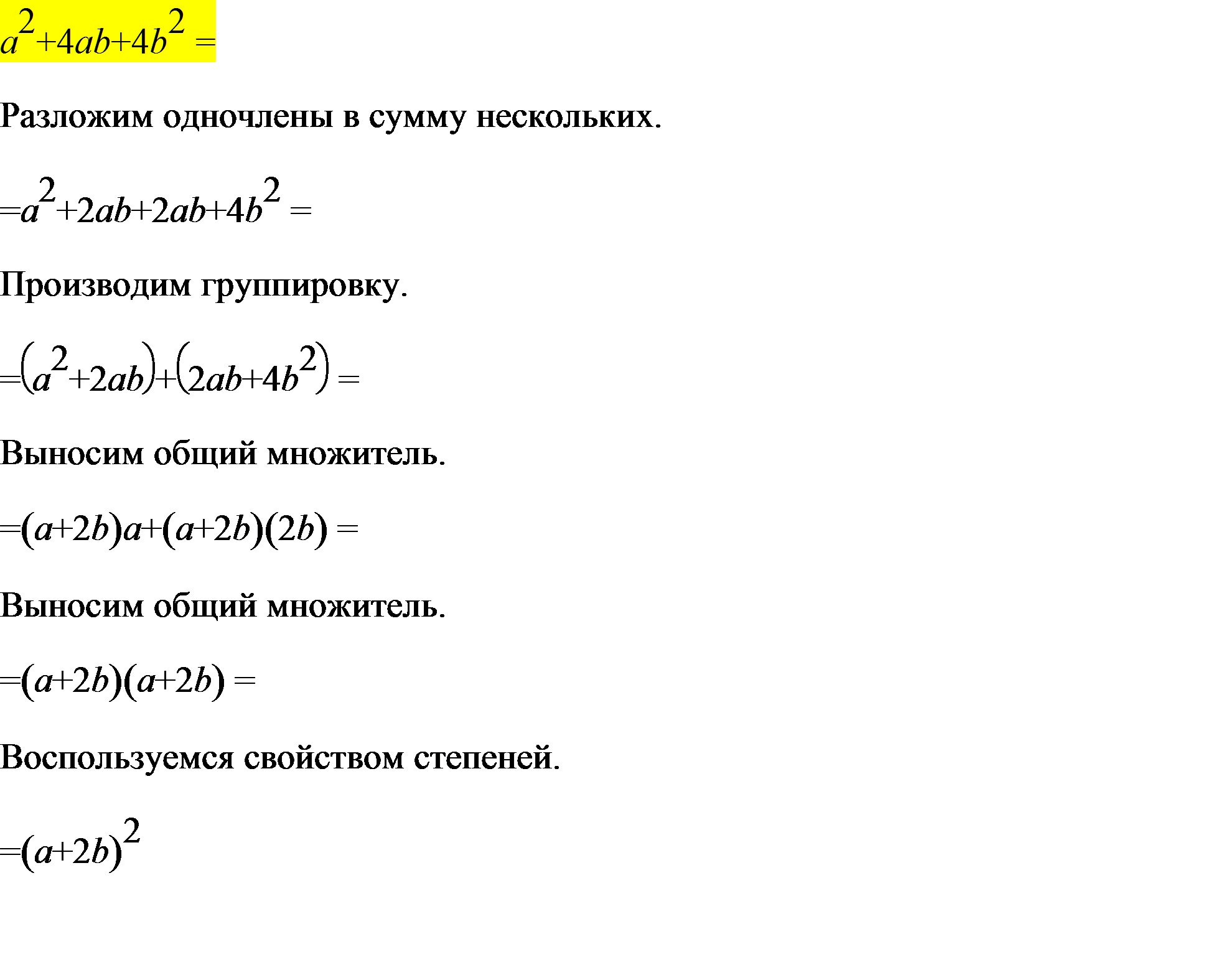
Приложения:

Вас заинтересует
2 года назад
2 года назад
8 лет назад
8 лет назад
10 лет назад
10 лет назад
10 лет назад