Ответы
Ответ дал:
0
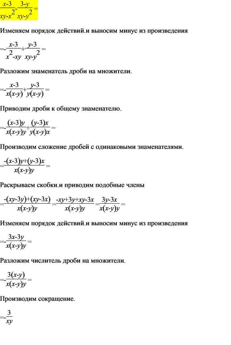
(х-3/xy-x^2) -(3-y/xy-y^2)=(x-3/x(y-x))- (3-y/y(x-y))=xy-3y+3x-x/xy(y-x)=3x-3y/xy(y-x)=-3(x-y)/ xy(x-y)=-3/xy
Ответ дал:
0
файл
----------------------------
Приложения:

Вас заинтересует
2 года назад
2 года назад
8 лет назад
8 лет назад
10 лет назад
10 лет назад
10 лет назад