• Предмет: Геометрия
  • Автор: LolWatPro
  • Вопрос задан 8 лет назад

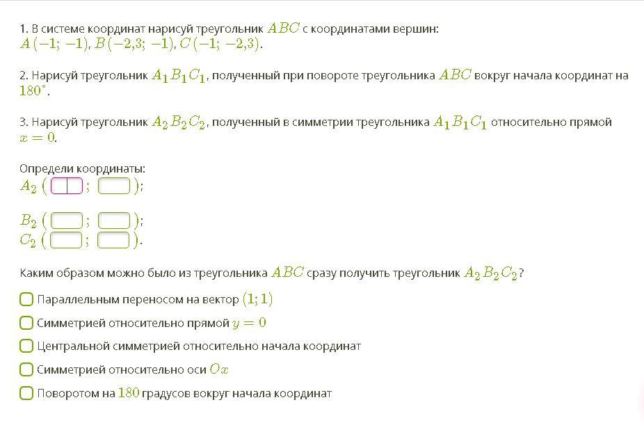
1. В системе координат нарисуй треугольник ABC с координатами вершин:

A(−1;−1), B(−2,3;−1), C(−1;−2,3).


2. Нарисуй треугольник A1B1C1, полученный при повороте треугольника ABC вокруг начала координат на 180°.


3. Нарисуй треугольник A2B2C2, полученный в симметрии треугольника A1B1C1 относительно прямой x=0.

рисунок далее

Приложения:

Ответа на этот вопрос пока нет. Попробуйте найти его через форму поиска.

Вас заинтересует