• Предмет: Физика
  • Автор: bot142134
  • Вопрос задан 8 лет назад

ДОПОМОЖІТЬ БУДЬ ЛАСКА!!!! ЗА ВИКОНАНЕ ЗАВДАННЯ ДАЮ 35 БАЛІВ
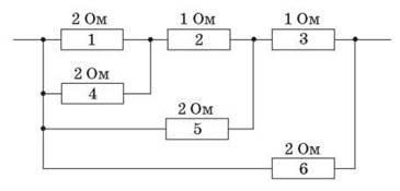
Резистори з’єднанні за схемою, наведеною на рисунку. Визначте загальний
опір кола

Приложения:

Ответа на этот вопрос пока нет. Попробуйте найти его через форму поиска.

Вас заинтересует