• Предмет: Математика
  • Автор: mastersporta00
  • Вопрос задан 2 года назад

Алгребра,Помогите даю 40 балов
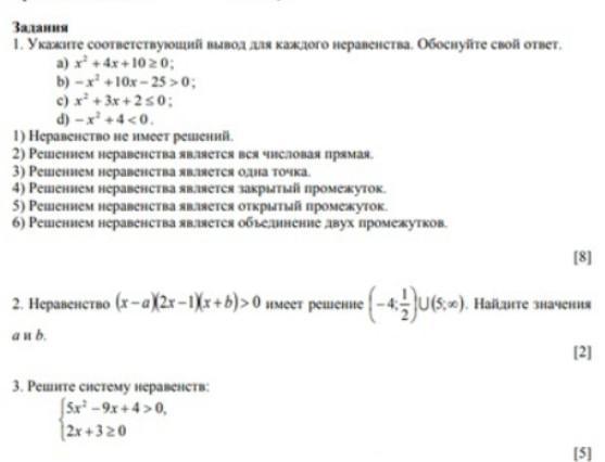
1) Укажите соответствуйщий вывод для каждого неравенства.Обоснуйте свой ответ
2) Неравенство (х-а_(2х-1)(x-b)>0 Имеет решение
P.s (Не пишите всякую шляпу плиз)

Приложения:

Ответы

Ответ дал: mamedovagulistan4
4

Ответ: а=-6 в=7

а=7 в=6

Пошаговое объяснение:

(x-a) (2x-1) (x+b)

1) x-a=0 2)2x-1=0 3)x+b=0

X=a x= 1 a=-b

3

1)a 2) -b

1)ситуация a=-6 b=7

2)ситуация b=-6. a=6

У нас тоже такой же сор

Это прааельно не переживай


mastersporta00: Красавчик
Вас заинтересует