• Предмет: Математика
  • Автор: hairullinden
  • Вопрос задан 8 лет назад

ответы фипи 01-05
отмечать номера, сколько сможете, заранее огромное спасибо​

Приложения:

Ответы

Ответ дал: Errorcode0x003
0

Ответ:

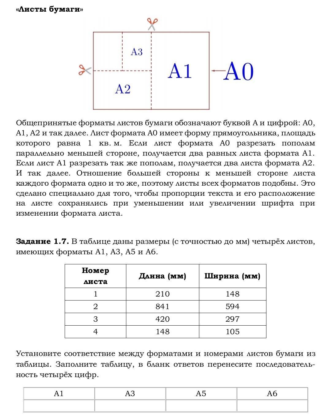
A1 -2

A3 -3

A5 -1

А6-4

Пошаговое объяснение:

Вас заинтересует