• Предмет: Геометрия
  • Автор: vika7307
  • Вопрос задан 8 лет назад

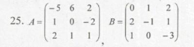
К заданым матрица А и В найти

Матрицу А^-1 (с проверкой)

Приложения:

Ответы

Ответ дал: genius20
0

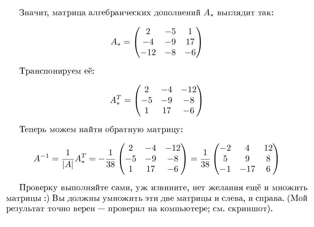
Выбрал задание с меньшим количеством баллов, потому что без проверки умножением)

Приложения:
Вас заинтересует