• Предмет: Информатика
  • Автор: mamyrinanasta
  • Вопрос задан 3 года назад

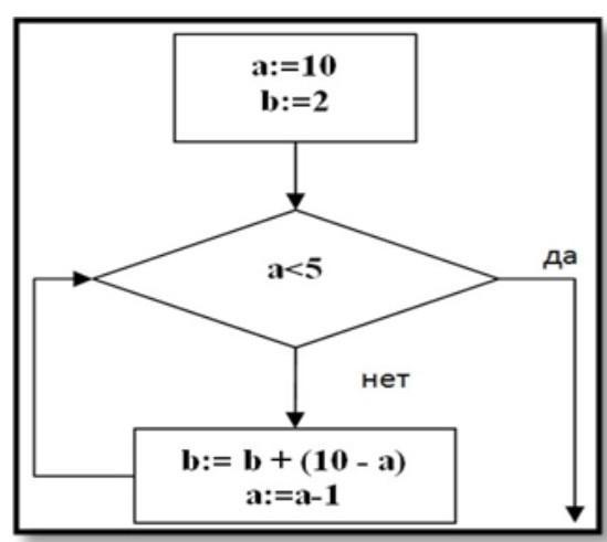
Выполните вычисления по блок-схеме, запишите чему равно b.
Помогите пожалуйста!!


Приложения:

Ответы

Ответ дал: bagdat03031999
1

Ответ:

1)5-1=4

значит b=4см

вот так

Вас заинтересует