• Предмет: Алгебра
  • Автор: egoryakovlev03
  • Вопрос задан 3 года назад

Предел функции . Помогите решить , пожалуйста .

Приложения:

Ответы

Ответ дал: alexfoder
1

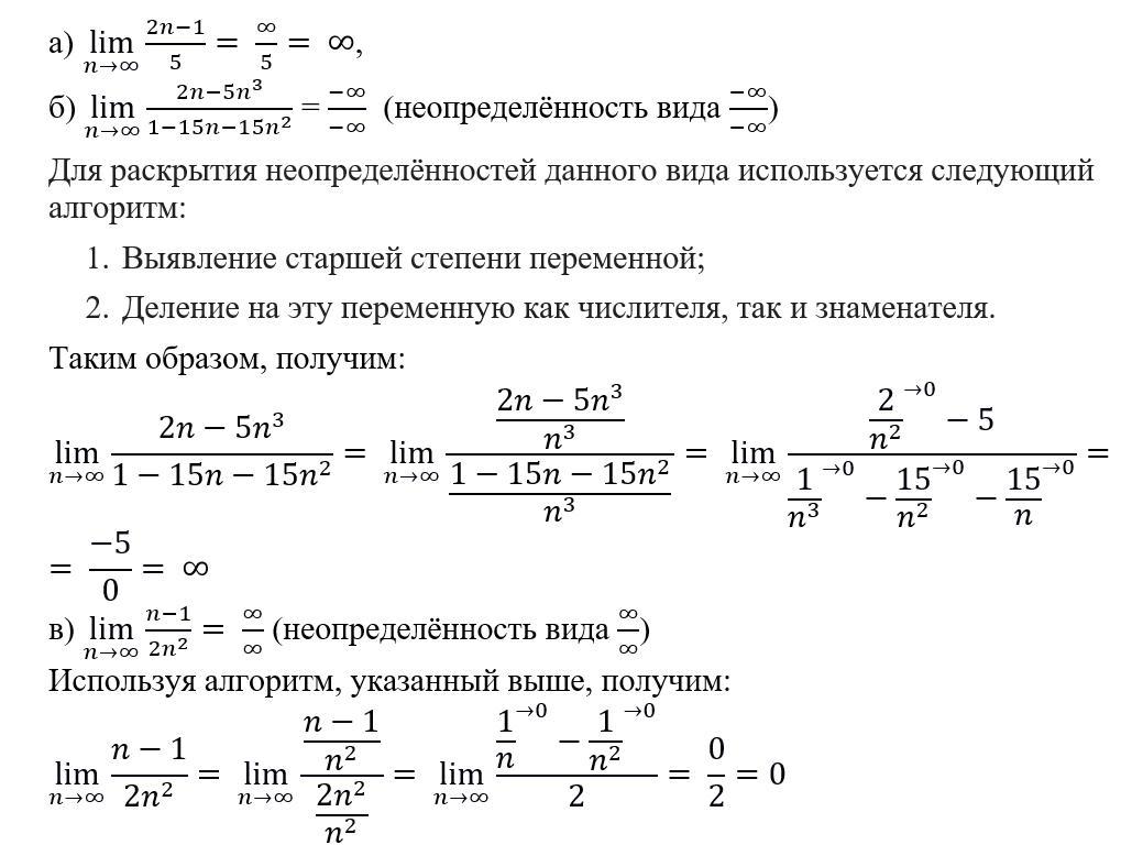
Решение во вложении ниже:

Приложения:
Вас заинтересует