• Предмет: Алгебра
  • Автор: tatarabota26
  • Вопрос задан 3 года назад

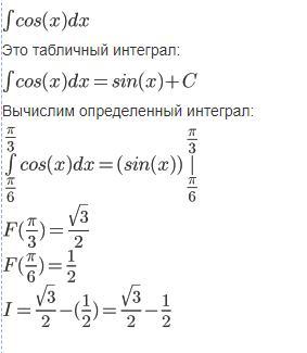
Вычислить интеграл.помогите

Приложения:

Ответы

Ответ дал: chiefsoboleff88
0

Ответ: Онлайн калькуляторы всегда помогут

Объяснение:

Приложения:
Вас заинтересует