• Предмет: Физика
  • Автор: fgsdaiff9ei
  • Вопрос задан 3 года назад

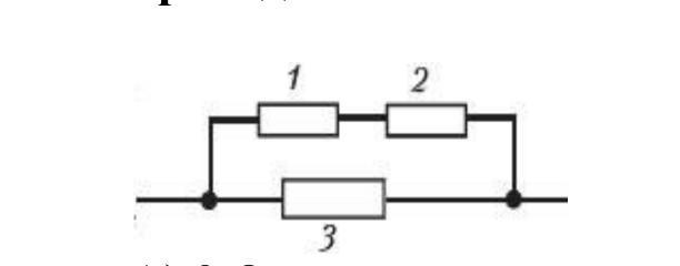
Рассчитать общее сопротивление смешанного соединения проводников по 4 Ом: А) 2 Ом Б )3 Ом В) 4 Ом Г) 6 Ом

Приложения:

fgsdaiff9ei: наконец-то ты пришел
fgsdaiff9ei: устал ждать
dimauchenik654454: Цифры, это и есть значения их сопротивлений?
dimauchenik654454: А всё
dimauchenik654454: нашёл
fgsdaiff9ei: потом вот следующая https://znanija.com/task/37775765
fgsdaiff9ei: ну или вот
fgsdaiff9ei: https://znanija.com/task/37775820
dimauchenik654454: https://znanija.com/task/37775820
dimauchenik654454: Ой))

Ответы

Ответ дал: dimauchenik654454
1

Ответ:

8/3 Ом

Объяснение:

Для начала сложим R1 и R2. Они последовательны, значит вычисляется их общее сопротивление по формуле R12=R1+R2=4+4=8 Ом.

Теперь наша схема будет состоять из 2 параллельных резисторов 8 и 4 Ом. Для параллельных резисторов формула следующая R123=R12*R3/(R12+R3).

R=8*4/(8+4)=32/12=8/3

Задача решена правильно и по формулам, однако ответа 8/3 нету. Скорее всего косяк со стороны составителя задачи.


fsdfioemi: а так, на глаз, какой ответ подходит?
aguiaeru: https://znanija.com/task/37775832 вот еще задача
dimauchenik654454: 8/3 это 2 и 2/3 Оно ближе к 3.
Вас заинтересует