• Предмет: Математика
  • Автор: robo48
  • Вопрос задан 3 года назад

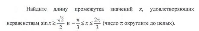
Найти длину промежутка х

Приложения:

Ответы

Ответ дал: yossiraiko
0

Ответ:

\frac{5\pi }{12}

Пошаговое объяснение:

Приложения:
Вас заинтересует