• Предмет: Алгебра
  • Автор: Аноним
  • Вопрос задан 3 года назад

помогите алгебру пж хотя бы одно задание все балы одаю ​

Приложения:

Ответы

Ответ дал: sangers1959
1

Объяснение:

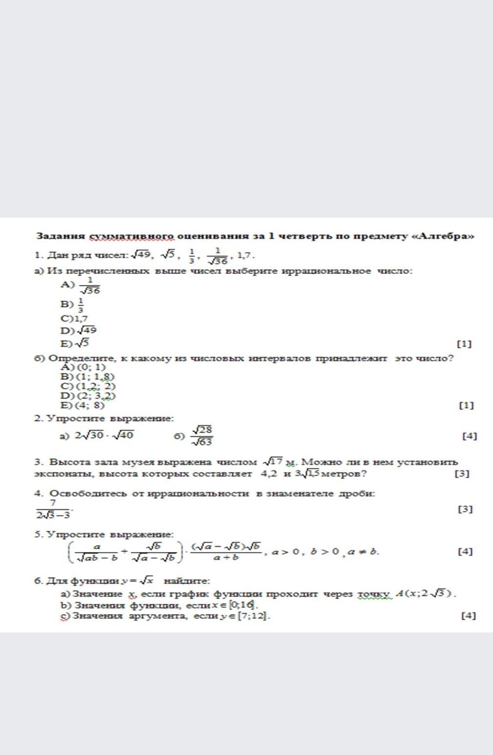
1.

a) E) √5;

б) D (2;3,2);

2.

a)\ 2\sqrt{30}*\sqrt{40}  =2\sqrt{30*40}=2\sqrt{3*10*4*10} =\\=2\sqrt{3*2^2*10^2}  =2*2*10*\sqrt{3}=40\sqrt{3.}  \\b)\ \frac{\sqrt{28} }{\sqrt{63} }= \sqrt{\frac{28}{63} }=\sqrt{\frac{4*7}{9*7} }=\sqrt{\frac{4}{9} } =\frac{2}{3}.

3.

4,2=\sqrt{4,2^2}=\sqrt{17,64}>\sqrt{17}   \\3\sqrt{1,5}=\sqrt{9*1,5}  =\sqrt{13,5} <\sqrt{17}\ \ \ \ \Rightarrow

Ответ: нельзя установить.

4.

\frac{7}{2\sqrt{3}-3 }=\frac{7*(2\sqrt{3} +3)}{(2\sqrt{3}-3)*(2\sqrt{3}+3)  }= \frac{7*(2\sqrt{3} +3)}{(2\sqrt{3})^2-3^2 }=\frac{7*(2\sqrt{3} +3)}{12-9} =\frac{7*(2\sqrt{3} +3)}{3}  .


Аноним: Спасибо тебе огромное я на тебя подпишусь можешь ещё помогать когда я скину задание
sangers1959: Да. №5 решить?
Аноним: не
Аноним: реши физику пжпжп
Аноним: ко мне зайди на аккаунт на вопросы и там самое первое
Аноним: очень нужно
Вас заинтересует