Помогите решить оба задания и расписать как надо по алгебре уже 3 раз спрашиваю и никто не отвечает
Приложения:

MrMoloko:
щас попробую сделать
Ответы
Ответ дал:
1
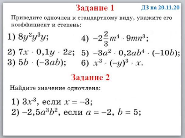
Задание 1
1)8y^6
Коэффициент - 8
Степень - 6
2)1,4xyz
Коэффициент - 1,4
Степень - 3
3) -15ab^2
Коэффициент - -15
Степень - 3
4) -24m^5n^3
Коэффициент - -24
Степень - 8
5) 6a^3b^5
Коэффициент - 6
Степень - 8
6)-x^4y^3
Коэффициент - -1
Степень - 7
Задание 2
1) 3x^3=3*(-3)^3=243
2)-2,5a^3b^2=-2,5*(-2)^3*5^2=500
Вас заинтересует
2 года назад
2 года назад
2 года назад
7 лет назад
7 лет назад
9 лет назад