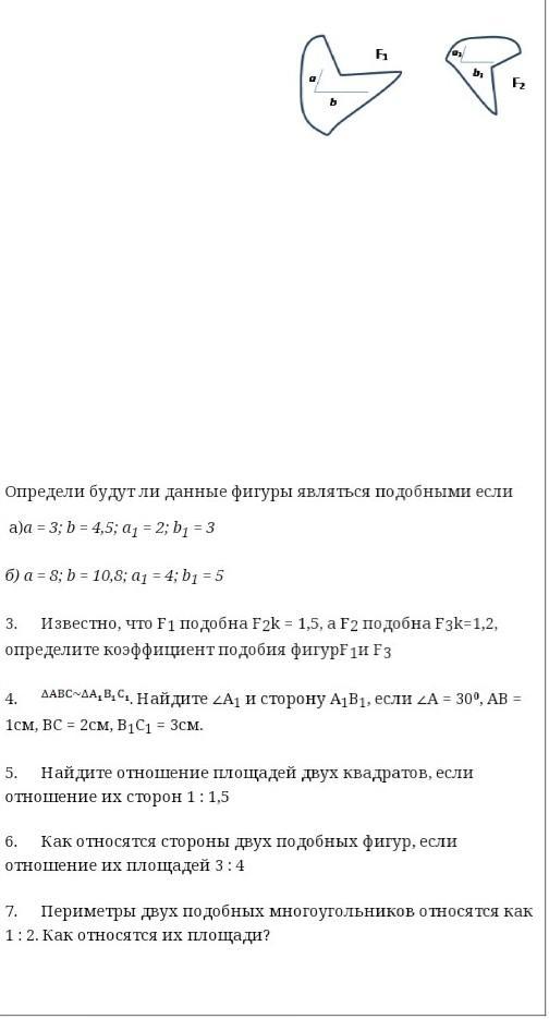
Определи будут ли данные фигуры являться подобными если
а)a = 3; b = 4,5; a1 = 2; b1 = 3
б) a = 8; b = 10,8; a1 = 4; b1 = 5
Приложения:

самая23:
Если какой-нибудь ответ найдёшь из всего листа можешь сюда пожалуйста отправить.
Ответы
Ответ дал:
3
Ответ:
а) да, k=1.5
б)да, k=2.16
Объяснение:
на счёт б не уверен
Вас заинтересует
2 года назад
2 года назад
2 года назад
7 лет назад
9 лет назад