Ответы
Ответ дал:
0
файл
-------------------------------
Приложения:

Ответ дал:
0
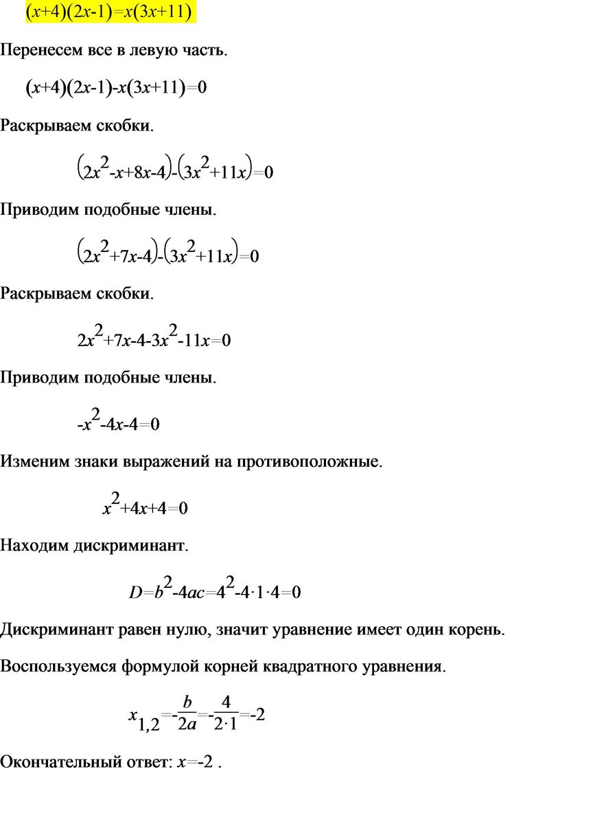
раскрываем скобки
перенесём всё в правую часть и приравняем уравнение к нулю, при этом не забываем сменить знаки на противоположные
Заметим, что можно свернуть данное выражение в квадрат
Cледовательно уравнение имеет один корень:
Приложения:

Вас заинтересует
2 года назад
8 лет назад
8 лет назад
10 лет назад
10 лет назад
10 лет назад