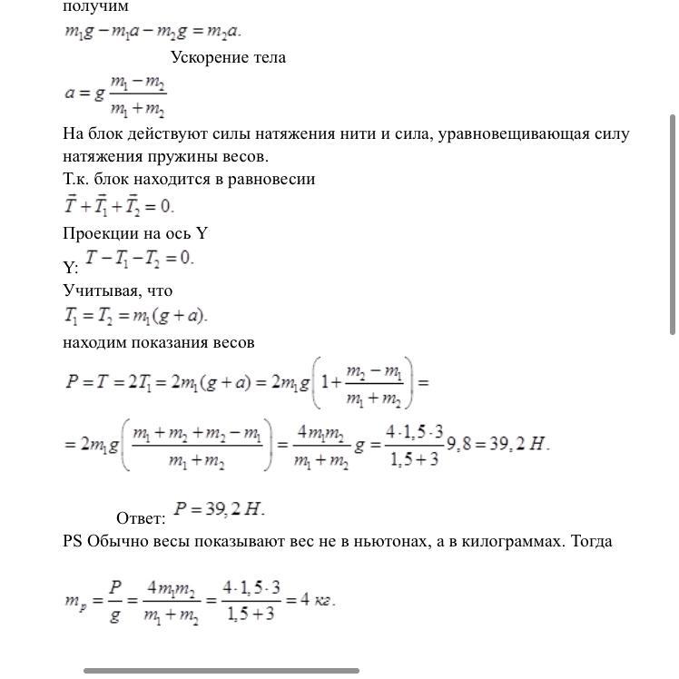
К пружинным весам подвешен блок, по которому без трения скользит
легкий шнур. К концам шнура прикреплены два груза массами 1,5 кг и 3 кг.
Каковы будут показания весов при движении грузов? Массами блока и шнура пренебречь.
Ответы
Ответ дал:
1
если что-то не понятно, в комментарии
Приложения:

zzzaq:
а что то над словами "получим" есть?
Вас заинтересует
2 года назад
2 года назад
2 года назад
2 года назад
7 лет назад
9 лет назад