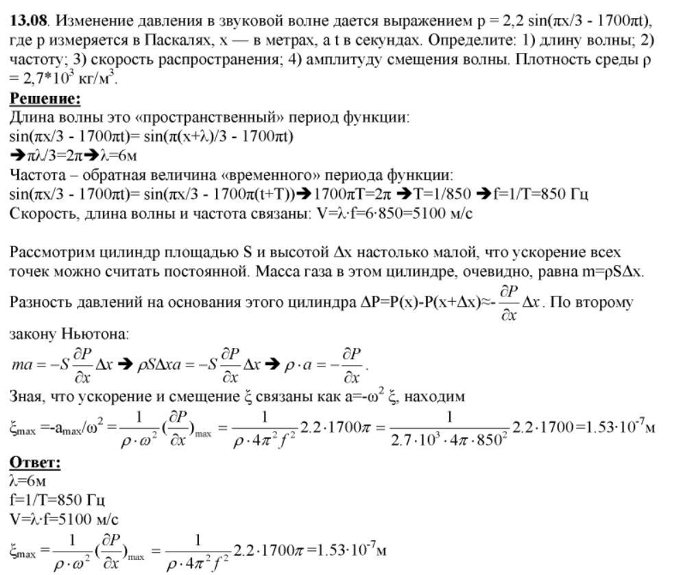
Изменение давления в звуковой волне дается
выражением
p=2,2sin(Пx/3-1700Пt)
где р измеряется в паскалях, x – в метрах, а t в секундах.
Определить длину волны, частоту и скорость
распространения.
Ответы
Ответ дал:
1
Ответ:
Вот, здесь конечно есть лишнее условие, но думаю, что вы разберетесь
Объяснение:
Приложения:

Вас заинтересует
2 года назад
2 года назад
2 года назад
7 лет назад
9 лет назад