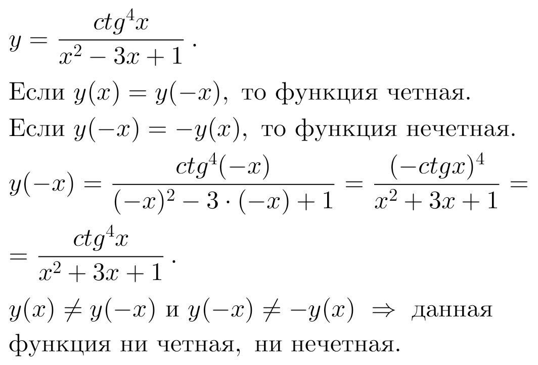
помогите пожалуйста понять с решением на четность и нечетность
Приложения:

Kierra:
Что сделать? Производную найти? Первообразную? ОДЗ? Ещё что-то?
Ответы
Ответ дал:
2
~~~~~~~~~~~~~~~~~~~~
Приложения:

Вас заинтересует
2 года назад
2 года назад
2 года назад
2 года назад
7 лет назад
7 лет назад
9 лет назад
9 лет назад