• Предмет: Математика
  • Автор: PoshelNaxuy
  • Вопрос задан 3 года назад

Помогите решить пжжжж

Приложения:

Ответы

Ответ дал: Guruomigo
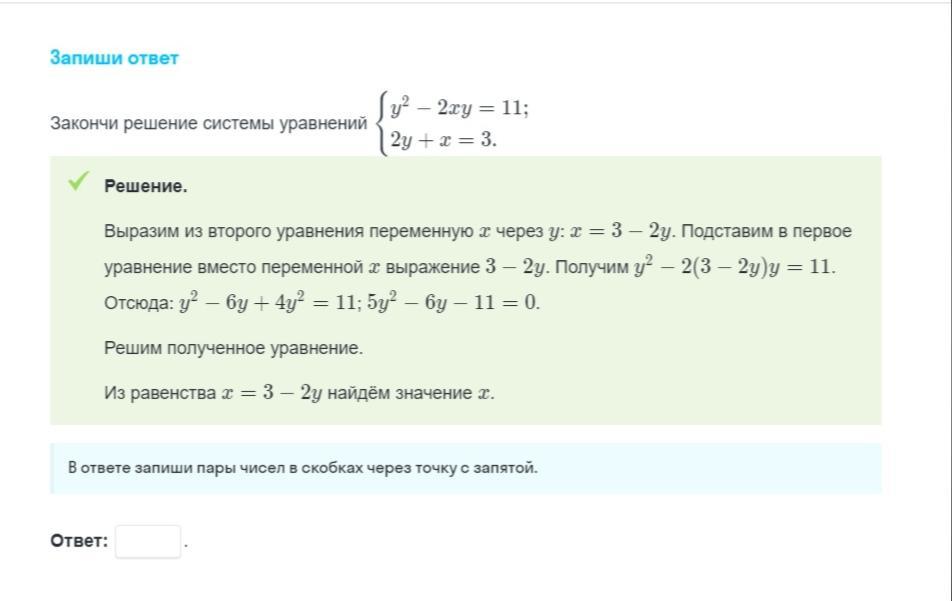
1

Ответ:

(x_1,y_1)=(5;-1)\\

Пошаговое объяснение:


PoshelNaxuy: Спасибо большое
Ответ дал: anastasiapff
0

Пошаговое объяснение:

5у2-6у-11=0

D=36+220=256

у1=6+16/10=2,2

у2=6-16/10=-1

х1=-1,4

х2=5

Вас заинтересует