Ответы
Ответ дал:
0
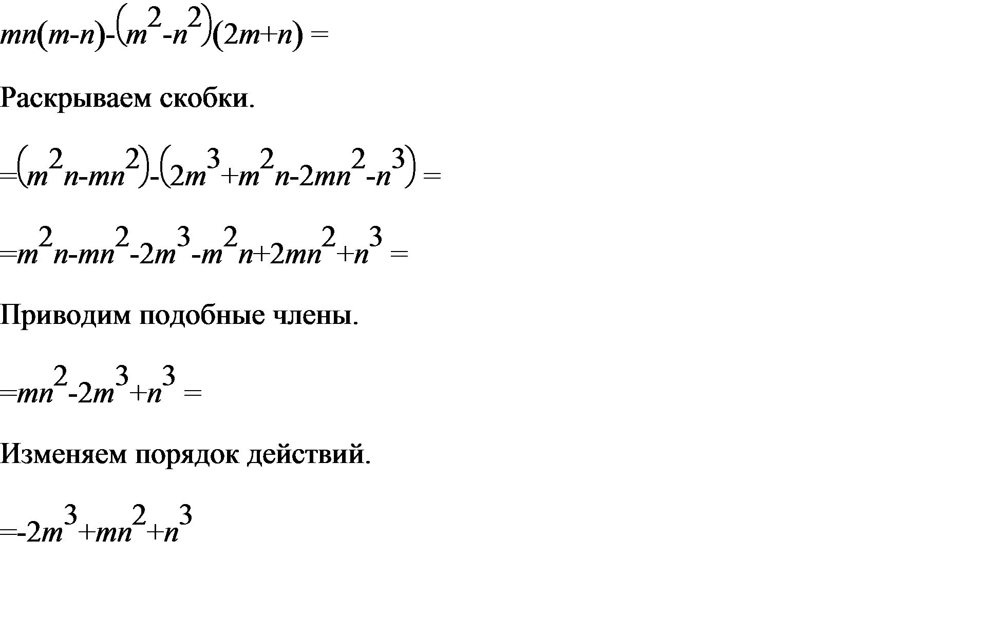
m2n-mn2-(2m3+nm2-2mn2-n3)=m2n-mn2-2m3-nm2+2mn2+n3=mn2-2m3+n3
Ответ дал:
0
файл
-------------------------------------
Приложения:

Вас заинтересует
2 года назад
2 года назад
8 лет назад
10 лет назад
10 лет назад
10 лет назад
10 лет назад