• Предмет: Алгебра
  • Автор: navigare10
  • Вопрос задан 11 лет назад

Решите уравнение:
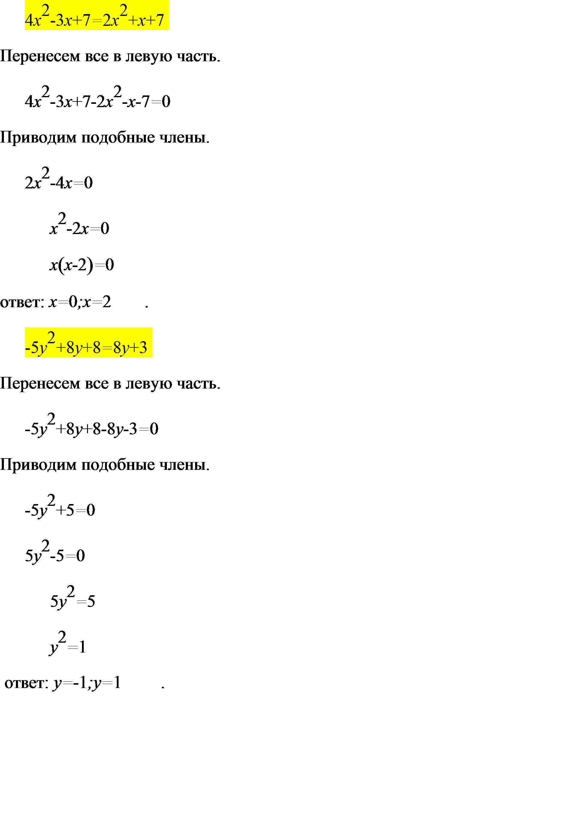
1) 4x²-3x+7=2x²+x+7
2) -5y²+8y+8=8y+3 

Ответы

Ответ дал: Anastasia24116
0

2x2-4x=0

2x(x-4)=0

2x=0 или x-4=0

  x=0       x=4

 

 

5y2-5=0

5(y2-1)=0

5=0  y2-1=0

        (y-1)(y+1)=0

x=+1;-1

Ответ дал: triolana
0

файл

-------------------------------------

Приложения:
Вас заинтересует