• Предмет: Математика
  • Автор: karina200320000
  • Вопрос задан 3 года назад

ПОЖАЛУЙСТА МАТЕМАТИКУ РЕШИТЕ ДАЮ 20 БАЛЛОВ

Приложения:

Ответы

Ответ дал: Miroslava227
1

Ответ:

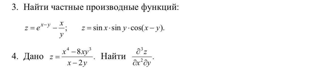
3)

1.

z =  {e}^{x - y}  -  \frac{x}{y}  \\

 \frac{dz}{dx}  =  {e}^{x - y}  -  \frac{1}{y}  \\

 \frac{dz}{dy}  =  {e}^{x - y}  \times ( - y) - x \times ( -  {y}^{ - 2} ) =  \\  =  - y {e}^{x - y}  +  \frac{x}{ {y}^{2} }

2.

z =  \sin(x)  \sin(y)  \cos(x - y)

 \frac{dz}{dx}  =  \sin(y)  \times ( \cos(x)  \times  \cos(x - y)  -  \sin(x - y)  \times  \sin(x))  =  \\  =  \sin(y)  \times  \cos(x + x - y)) =  \\  =  \sin(y)  \times  \cos(2x - y)

 \frac{dz}{dy}  =  \sin(x)  \times ( \cos(y)  \times  \cos(x - y)  -  \sin(x - y)  \times ( - 1) \times  \sin(y))  =  \\  =  \sin(x) ( \cos(x)  \cos(x - y)  +  \sin(x)  \sin(x - y))  =  \\  =  \sin(x)   \times  \cos(x - x + y)  =  \\  =  \sin(x)  \times  \cos(y)

4)

z =  \frac{ {x}^{4} - 8x {y}^{3}  }{x - 2y}  \\

 \frac{dz}{dx}  =  \frac{(4 {x}^{3} - 8 {y}^{3})(x - 2y) - ( {x}^{4} - 8x {y}^{3})    }{ {(x - 2y)}^{2} }  = \\   =  \frac{4 {x}^{4}  - 8y {x}^{3}  - 8x {y}^{3} + 16 {y}^{4}  -  {x}^{4}   + 8x {y}^{3} }{ {(x - 2y)}^{2} }  =  \\  =  \frac{3 {x}^{4} - 8 {x}^{3}y + 16 {y}^{4}   }{ {(x - 2y)}^{2} }

 \frac{ {d}^{2}x }{ {dx}^{2} }  =  \frac{(12 {x}^{3} - 12 {x}^{2}y) {(x - 2y)}^{2} - 2(x - 2y)(3 {x}^{4}    - 8 {x}^{3}y + 16 {y}^{4}  )}{ {(x - 2y)}^{4} }  =  \\  =  \frac{(x - 2y)(12 {x}^{4}  - 24 {x}^{3} y - 12 {x}^{3} y + 24 {x}^{2}  {y}^{2}  - 6 {x}^{4}  + 16 {x}^{3}y - 36 {y}^{4} ) }{ {(x - 2y)}^{4} }  =  \\  =  \frac{6 {x}^{4} - 20 {x}^{3}y + 24 {x}^{2}  {y}^{2}  - 36 {y}^{4}   }{ {(x - 2y)}^{3} }

 \frac{ {d}^{3} z}{ {dx}^{2} dy}  =   \frac{( - 20 {x}^{3}  + 48 {x}^{2}y - 144 {y}^{3}) {(x - 2y)}^{3}  - 3 {(x - 2y)}^{2}   \times ( - 2) \times (6 {x}^{4} -20 {x}^{3}y +   24 {x}^{2}   {y}^{2}  - 36 {y}^{4} ) }{ {(x - 2y)}^{6} }  =  \\  =  \frac{ {(x - 2y)}^{2}( - 20 {x}^{4}  + 40 {x}^{3}y + 48 {x}^{3}y - 96 {x}^{2} {y}^{2} - 144x {y}^{3}  + 288 {y}^{4}    + 36 {x}^{4}  - 120 {x}^{3} y + 144  {x}^{2}   {y}^{2}  -216  {y}^{4}    }{ {(x - 2y)}^{6} }  =  \\  =  \frac{268 {x}^{4} - 48 {x}^{3}y  + 48 {x}^{2}  {y}^{2} - 144x {y}^{3}   + 72 {y}^{4}  }{ {(x - 2y)}^{4} }


karina200320000: Спасибо
Вас заинтересует