• Предмет: Алгебра
  • Автор: Аноним
  • Вопрос задан 3 года назад

СРОЧНО ДАЮ 100 БАЛОВ ПЖ !!!!!!!! АЛГЕБРА !!!​

Приложения:

Ответы

Ответ дал: politerhon
1

Ответ:

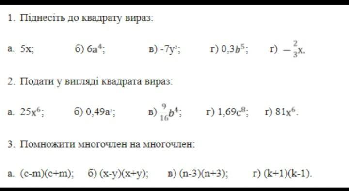
1.

1)(5x)^2 = 25x^2\\2)(6a^4)^2 = 36a^8\\3)(-7y^2)^2 = 49y^4\\4)(0,3b^5)^2 = \frac{9}{100}b^1^0\\5)(-\frac{2}{3}x)^2 = \frac{4}{9}x^2

2.

1)25x^6=(5x^3)^2\\2)0,49a^2=(0,7a)^2\\3)\frac{9}{16}b^4 =(\frac{3}{4}b^2)^2\\4)1,69c^8 = (\frac{13}{10}c^4)^2 = (1,3c^4)^2\\5)81x^6 = (9x^3)^2

3.

1)(c-m)(c+m) = c^2-m^2\\2)(x-y)(x+y) = x^2-y^2\\3)(n-3)(n+3) = n^2-9\\4)(k+1)(k-1) = k^2-1

Объяснение:


Аноним: ето за 7 клас !!!!
politerhon: А что-то не так ?
Аноним: но там корень
politerhon: понял
politerhon: Вот, полагаю, что теперь Вас все устраивает ?
Аноним: да всё устраивает спасибо
Ответ дал: Пеппер
0

1.

(5х)²=25х²    (6а⁴)²=36а⁸   (-7у)²=49у²   (0,3в⁵)²=0,09в¹⁰  (-2х/3)²=4х²/9

2.

25х⁶=(5х³)²   0,49а²=(0,7а)²   9в⁴/16=(3в²/4)²   1,69с⁸=(1,3с²)⁴    81х⁶=(9х³)²

3.

(c+m)(c-m)=c²-m²  (x+y)(x-y)=x²-y²   (b-3)(b+3)=b²-9   (k+1)(k-1)=k²-1  

Вас заинтересует