• Предмет: Алгебра
  • Автор: Daurenkz
  • Вопрос задан 11 лет назад

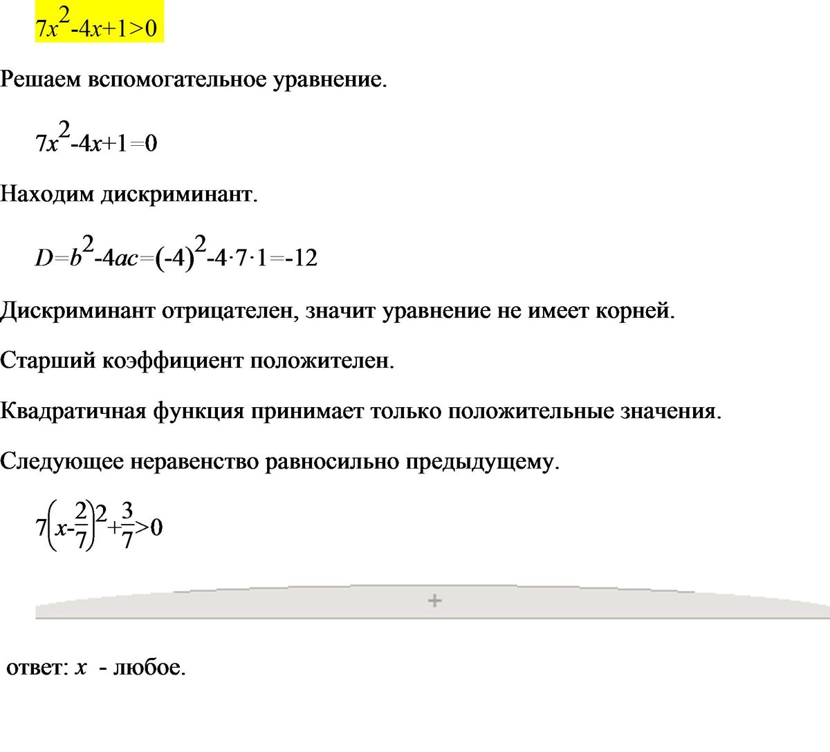
 Решите неравенство 7X^2-4x+1>0

Ответы

Ответ дал: triolana
0

файл

---------------------------

Приложения:
Вас заинтересует