• Предмет: Геометрия
  • Автор: valerabondarenko05
  • Вопрос задан 3 года назад

декартовы координаты и векторы в пространстве.Помогите пожалуйста Очень нужно, СРОЧНО​

Приложения:

Ответы

Ответ дал: dnepr1
1

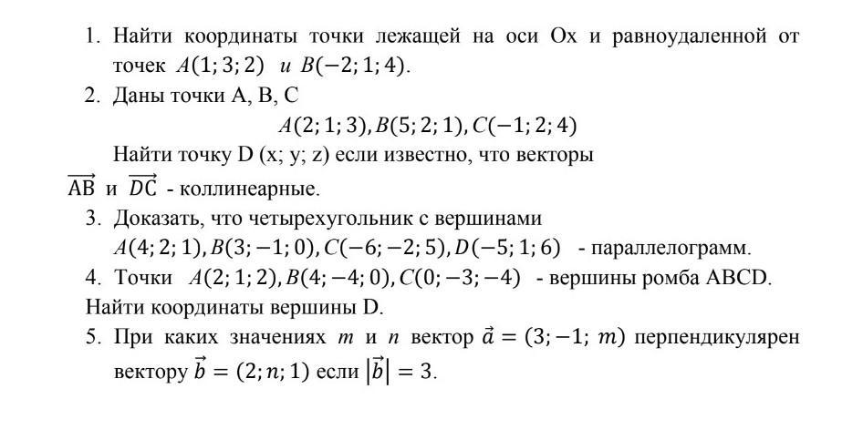
 1. Точка Р, лежащая на оси Ох, имеет координаты (х; 0; 0).

Приравняем длины отрезков РА и РВ.

(1 – х)² + 3² + 2² = (-2 – х)² + 1² + 4²,

1 – 2х + х²+ 9 + 4 = 4 + 4х + х²+ 1 + 16,

6х = -7, х = -7/6.

Ответ: точка Р((-7/6); 0; 0).

2. Вектор АВ = (3; 1; -2), вектор CD = ((x + 1); (y – 2); (z – 4)).

Два вектора коллинеарны, если отношения их координат равны.

                               (x+1)/3=(y-2)/1=(z-4)/(-2).

Отсюда видим, если переменные принять равными:

x = -1, y = 2, z = 4, то пропорции будут равны 0, то равными.

Ответ: D(-1; 2; 4).

3. Если противоположные стороны четырехугольника попарно равны, то этот четырехугольник — параллелограмм.

Находим длины противоположных сторон.

Расстояние между точками: d = √((х2 - х1)² + (у2 - у1)² + (z2 – z1)²).

Подставив координаты точек, получаем:

  Вектор АВ  (-1; -3; -1), модуль равен √((-1)² + (-3)² + (-1)²) = √11.

  Вектор CD  (1; 3; 1), модуль равен √(1² + 3² + 1²) = √11.

  Вектор ВC  (-9; -1; 5), модуль равен √((-9)² + (-1)² + 5²) = √107.

  Вектор АD  (-9; -1; 5), модуль равен √(-9)² + (-1)² + 5²) = √107..

Равенство доказано: ABCD – параллелограмм.

4. Если у четырёхугольника все его стороны равны, то этот четырёхугольник есть ромб.

Точки А (2; 1; 2), В (4; -4; 0), С (0; -3; -4) - вершины ромба АВСD.

Вектор ВА равен СD.

Находим ВА = ((2-4); (1-(-4)); (2-0)) = (-2; 5; 2)

Отсюда находим координаты точки D.

х(D)  = х(С) + (-2)= 0 - 2 = -2,

у(D) = уС) + 5 = -3 + 5 = 2.

z(D) = z(C) + 2 = -4 + 2 = -2

Ответ: D(-2; 2; -2).

5. Скалярное произведение перпендикулярных векторов равно 0.

Определяем неизвестную координату вектора b. По заданию |b| = 3.

2² + n² + 1² = 3².

n² = 9 – 1 – 4 = 4. Получаем 2 значения координаты у вектора b.

n = +-2.

Получаем 2 скалярных произведения векторов.

1) n = +2.   3*2 + (-1)*2 + m*1 = 0, m = 2 – 6 = -4.

2) n = -2.   3*2 + (-1)*(-2) + m*1 = 0, m = -2 – 6 = -8.

Ответ: n1 = 2, m1 = -4,

          n2 = -2, m2 = -8.


valerabondarenko05: спасибо вам огромное)
Вас заинтересует