• Предмет: Алгебра
  • Автор: rydfs21
  • Вопрос задан 3 года назад

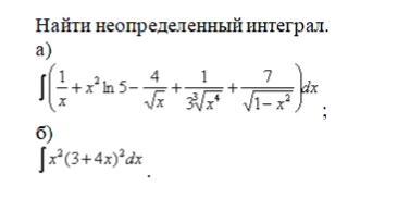
пж, даю 30Б Найти неопределенный интеграл

Приложения:

Ответы

Ответ дал: hote
1

a)

\displaystyle \int (\frac{1}{x}+x^2*ln5-4*x^{-\frac{1}{2}}+\frac{1}{3}*x^{-\frac{4}{3}}+7*\frac{1}{\sqrt{1-x^2}})dx=\\\\ ln|x|+ln5*\frac{x^3}{3}-4*\frac{x^{\frac{1}{2}}}{\frac{1}{2}}+\frac{1}{3}*\frac{x^{-\frac{1}{3}}}{-\frac{1}{3}}+7arcsinx+C=\\\\=ln|x|+ln5*\frac{x^3}{3}-8\sqrt{x}-\frac{1}{\sqrt[3]{x}}+7arcsinx+C

б)

\displaystyle \int(x^2(9+24x+16x^2)dx=\int (9x^2+24x^3+16x^4)dx=\\\\=9*\frac{x^3}{3}+24*\frac{x^4}{4}+16*\frac{x^5}{5}+C=3x^2+6x^4+3.2x^5+C

Вас заинтересует