• Предмет: Алгебра
  • Автор: nadya123321
  • Вопрос задан 11 лет назад

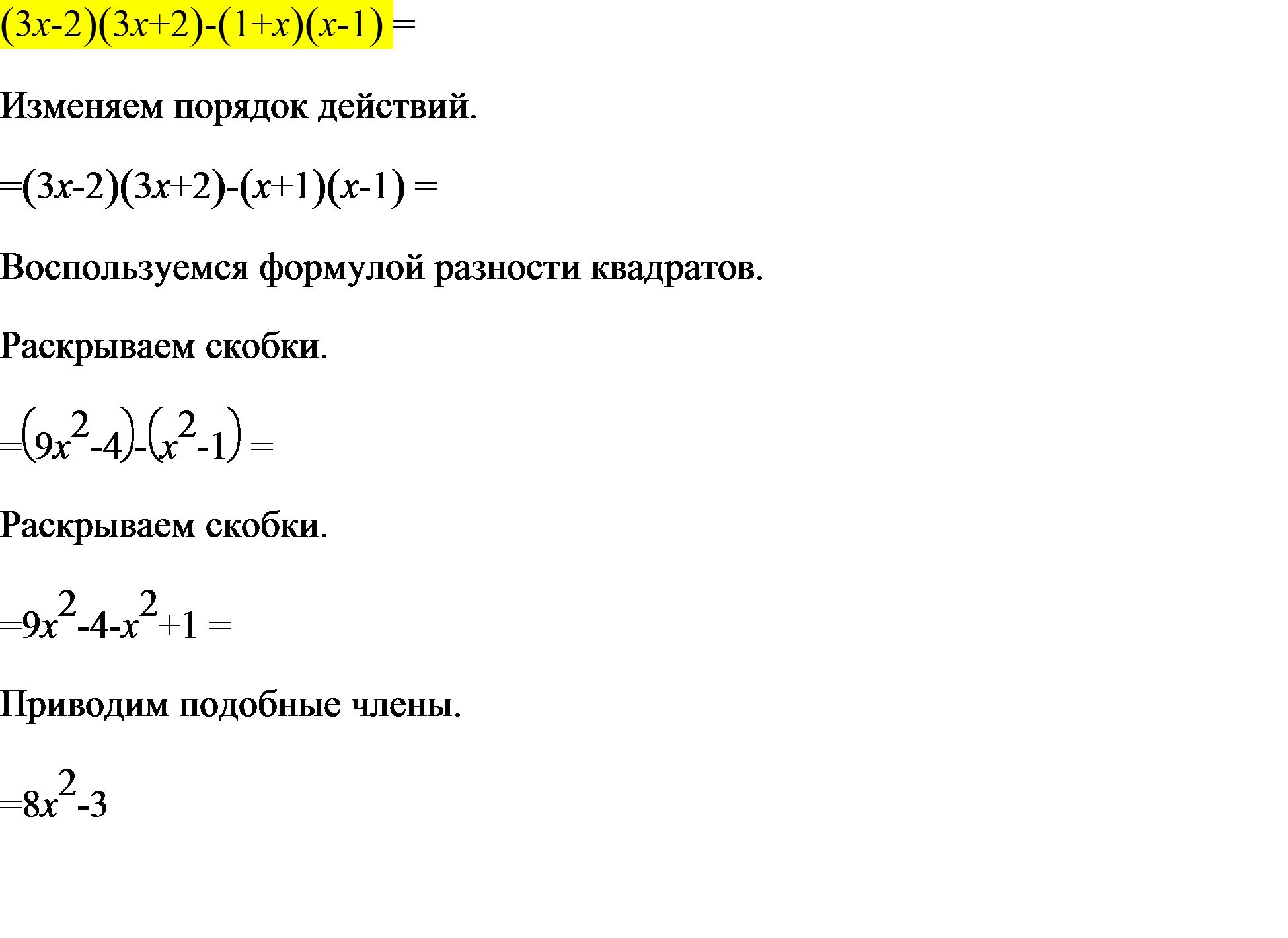
упростить (3х-2)(3х+2)-(1+х)(х-1)

Ответы

Ответ дал: PRIOR
0

 (3х-2)(3х+2)-(1+х)(х-1) = 9x^{2}-4-x^{2}+1=8x^{2}-3

Ответ дал: triolana
0

файл

------------------------------

Приложения:
Вас заинтересует