• Предмет: Математика
  • Автор: sany18
  • Вопрос задан 3 года назад

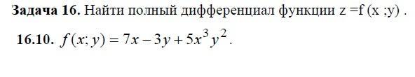
Найти полный дифференциал функции

Приложения:

Ответы

Ответ дал: Miroslava227
2

Ответ:

df = f'_xdx + f'_ydy

f'_x = 7 + 15 {x}^{2}  {y}^{2}

f'_y =  - 3 + 10y {x}^{3}

df = (7 + 15 {x}^{2} {y}^{2})  dx + (15 {x}^{2}  {y}^{2} - 3) dy \\

Вас заинтересует