• Предмет: Математика
  • Автор: sveta987a
  • Вопрос задан 8 лет назад

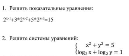
помогите пожалуйста по математике​

Приложения:

Ответы

Ответ дал: TaylorBlack
1

Ответ:

1. х = 3

Пошаговое объяснение:

1.  (2^2+3*2+5)*2^x-3=15  

(4+6+5)*2^x-3=15

15*2^x-3=15

2^x-3=1

2^x-3=2^0

x-3=0

x=3


sveta987a: спасибо огромное!
Вас заинтересует