• Предмет: Математика
  • Автор: skrillekson
  • Вопрос задан 8 лет назад

объясните как решать пожалуйста:)))

Приложения:

Ответы

Ответ дал: sdnss
2

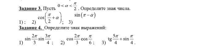
0<\alpha< \frac {\pi }{2}

Угол альфа находится в первой четверти, соответственно

sin\alpha >0\\cos\alpha >0

1)

\frac {\pi }{2}+\alpha находится во второй четверти, значит cos(\frac {\pi }{2}+\alpha) < 0

2)

\pi - \alpha находится во второй четверти, значит sin(\pi - \alpha ) >0

Второе задание легко решается с помощью формул приведения.

1)

sin(\frac{2\pi }{3})sin(\frac{3\pi }{4})=sin(\pi -\frac{\pi }{3})sin(\pi -\frac{\pi }{4} )=sin\frac{\pi }{3}sin\frac{\pi }{4}=\frac{\sqrt{3} }{2}*\frac{\sqrt{2} }{2}=\frac{\sqrt{6} }{4}

2)

cos\frac{2\pi }{3}cos\frac{\pi }{6}=cos(\pi -\frac{\pi }{3})cos\frac{\pi }{6}=-cos\frac{\pi }{3}cos\frac{\pi }{6}=-\frac{1}{2}*\frac{\sqrt{3} }{2}=-\frac{\sqrt{3} }{4}\\

3)

tg(\frac{5\pi }{4})+sin(\frac{\pi }{4})=tg(\pi +\frac{\pi }{4})+sin(\frac{\pi }{4})=tg(\frac{\pi }{4})+sin(\frac{\pi }{4})=1+\frac{\sqrt{2} }{2}

Вас заинтересует