• Предмет: Математика
  • Автор: gghjjyttyy
  • Вопрос задан 8 лет назад

СРОЧНО ПОЖАЛУЙСТА!!!!ДАЮ 35 БАЛЛОВ

Приложения:

Ответы

Ответ дал: melkii144g
1

Ответ:

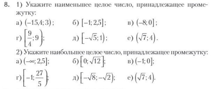
1.

а) -14             б) 0               в)0

г) 5                д) -2              е)2

2.

а) 2                б) 3               в) 0

г) 5                д) -2              е) 3

Пошаговое объяснение:


gghjjyttyy: это точно правильно?
melkii144g: да
melkii144g: если не доверяешь,то дождись решения другого человека
Вас заинтересует