Ответы
Ответ дал:
0
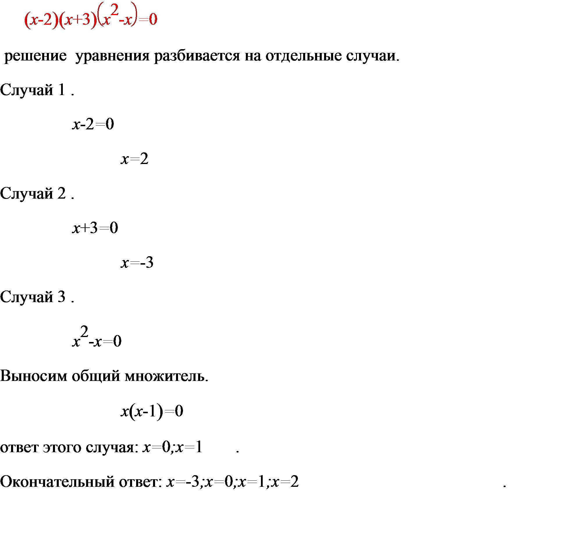
(x-2)(x+3)(x²-x)=0
(x-2)(x+3)x(x-1)=0
x=2 , x=-3 , x=0 , x=1
Ответ дал:
0
файл
--------------------------------------------
Приложения:

Вас заинтересует
2 года назад
2 года назад
8 лет назад
8 лет назад
10 лет назад
10 лет назад
10 лет назад