• Предмет: Алгебра
  • Автор: ДогБимка
  • Вопрос задан 10 лет назад

ребят,помогите упростить одно выражение.
вот какая тема:
тема: разложение на множители квадратного трёхчлена.

синусы и косинусы здесь не нужны,просто упростить)

обязательно очень подробное  решение по действиям!!!

спам и просто ответ буду удалять,мне нужно подробно))!!!
Заранее спасибо!!))))))





Приложения:

Ответы

Ответ дал: Vladislav006
0
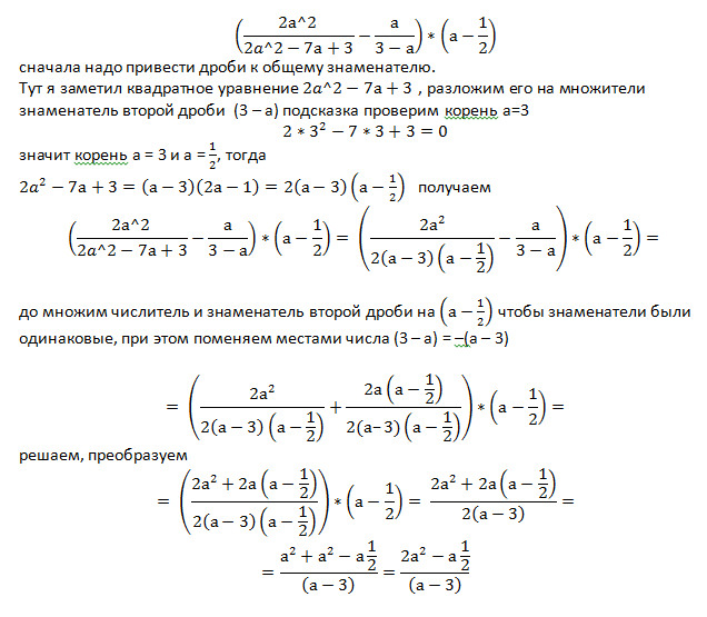
Решение в приложении ===========
Приложения:
Вас заинтересует