• Предмет: Физика
  • Автор: nelloretm
  • Вопрос задан 8 лет назад

Не могу справиться можете пожалуйста помочь!!​

Приложения:

Ответы

Ответ дал: hebotoh
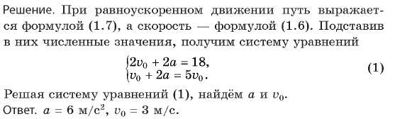
1

Ответ:

3 м/с

Объяснение:

Приложения:
Вас заинтересует