• Предмет: Алгебра
  • Автор: dipeacg
  • Вопрос задан 7 лет назад

Даю 30 баллов, помогите кому не сложно!

Приложения:

Ответы

Ответ дал: bb573878
2

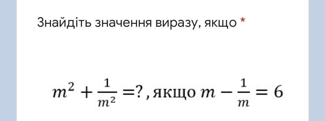
Ответ:

38

Объяснение:

\displaystyle\\m^2+\frac{1}{m^2} =\bigg(m-\frac{1}{m} \bigg)^2+2*m*\frac{1}{m} =\\\\=6^2+2=36+2=38

Вас заинтересует