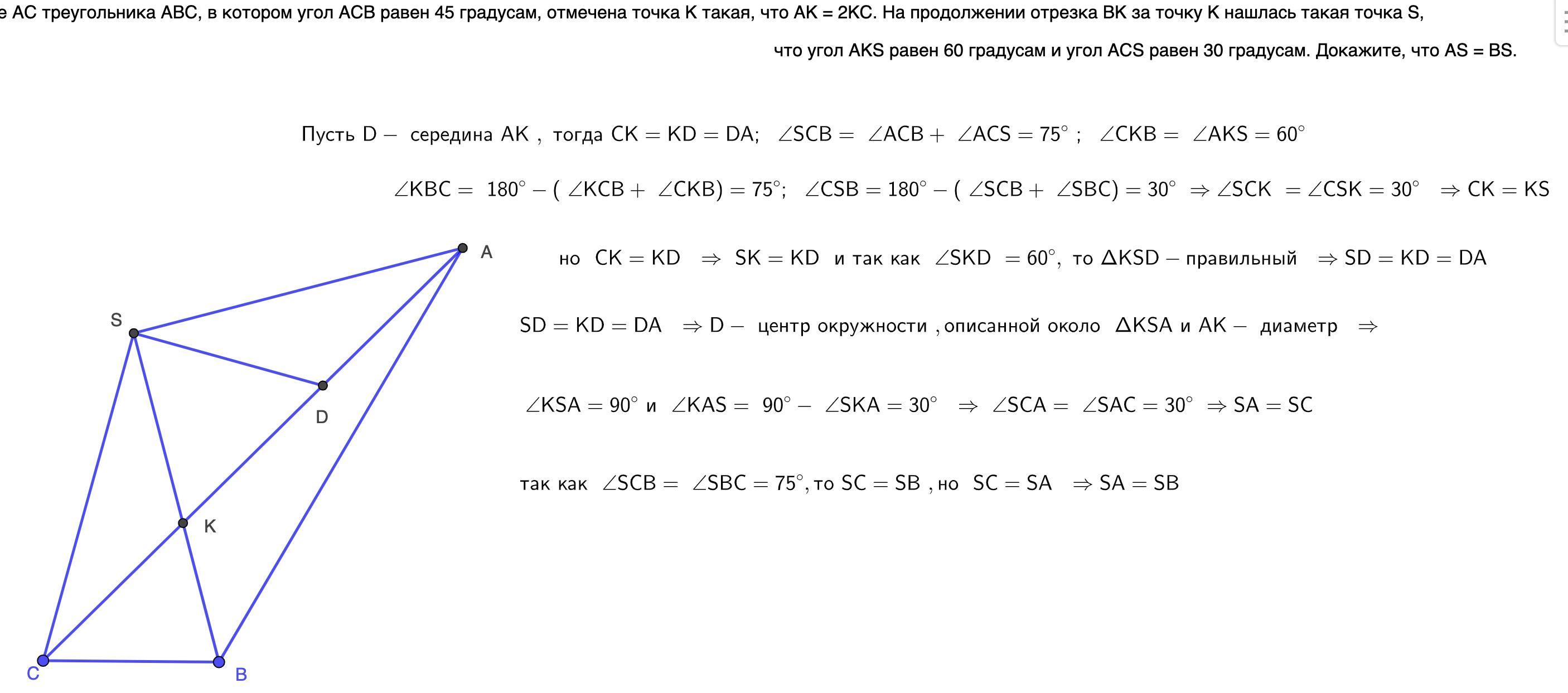
На стороне AC треугольника ABC, в котором угол ACB равен 45 градусам, отмечена точка K такая, что AK = 2KC. На продолжении отрезка BK за точку K нашлась такая точка S, что угол AKS равен 60 градусам и угол ACS равен 30 градусам. Докажите, что AS = BS.
Полное решение!!!
orjabinina:
А условие верное? чертеж не получается.
Ответы
Ответ дал:
2
Ответ .................................
Объяснение:
Приложения:

Вас заинтересует
2 года назад
9 лет назад