• Предмет: Алгебра
  • Автор: Danil0110l
  • Вопрос задан 7 лет назад

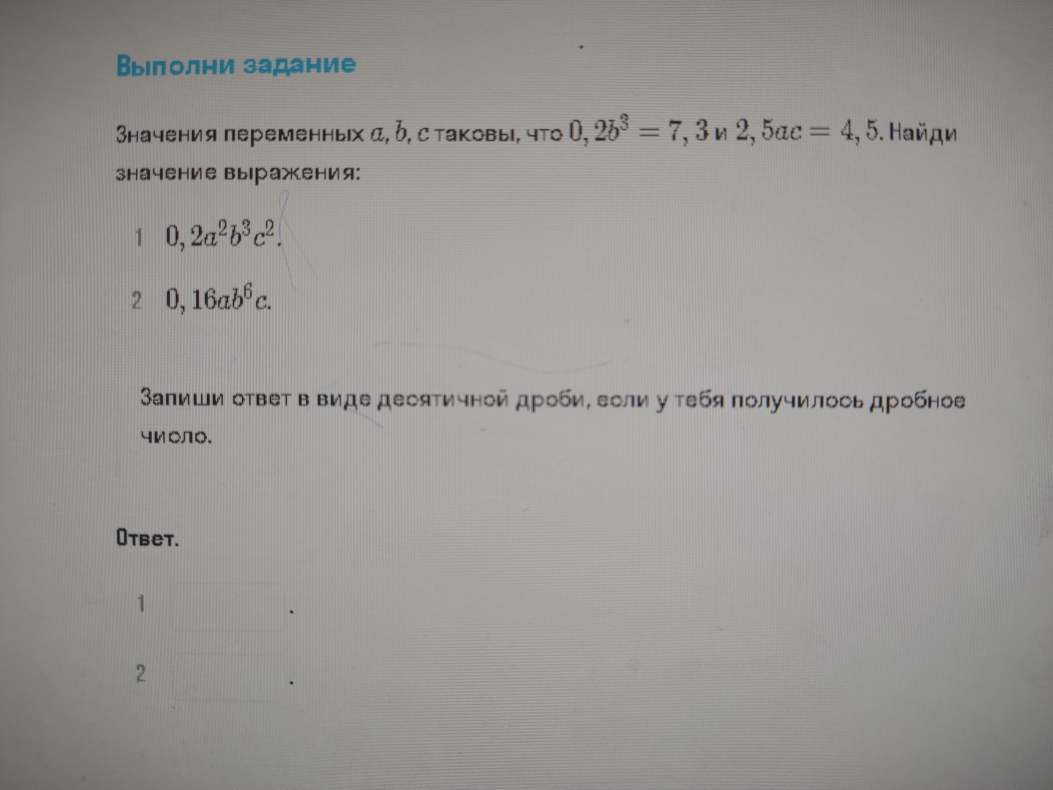
Помогите пж, очень трудно и непонятно

Приложения:

Ответы

Ответ дал: ninjazhanibek
0

0,2b³=7.3  и 2,5ac=4.5

тут главное все приравнивать из первого видно что 0,2b³ получается без всяких преобразований, поэтому заменяем на 7,3. a²c²=(ac)² или из второго равенства a²c²=(ac)²=(4.5÷2.5)²

0.2a²b³c²=0,2b³a²c²=7,3a²c²=7.3×(4.5÷2.5)²=7.3×1.8²=23.652

во втором примере не надо преобразовывать ac, значит подставляем 4,5÷2,5.  b⁶=(b³)²  однако тогда нам придется возводить в квадрат 0,2 из выражения0,2b³=7.3⇒0,2²=0,04 тогда находим недостающий коэффициент 0,16÷0,04=4

0.16ab⁶c=0.16b⁶ac=0,16b⁶×(4.5÷2.5)=1.8×0.16b⁶=1,8×4×(0,2b³)=1.8×4×7.3²=

=383.688

Вас заинтересует