Ответы
Ответ дал:
1
Ответ:
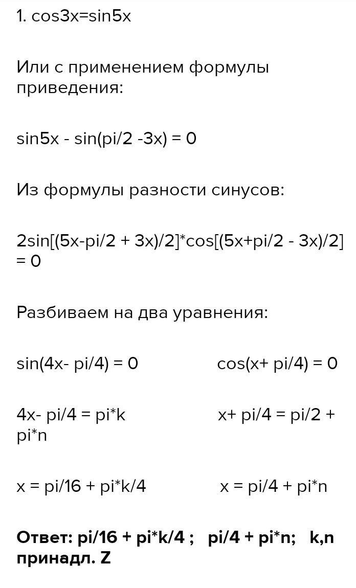
на фото
Пошаговое объяснение:
20 символов должно быть, поэтому вот и пишу это
Приложения:

Вас заинтересует
2 года назад
2 года назад
2 года назад
2 года назад
8 лет назад
8 лет назад
9 лет назад