• Предмет: Информатика
  • Автор: starchurakov
  • Вопрос задан 3 года назад

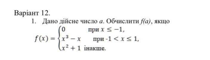
(решить на с++) Дано дійсне число а. Обчислити f(a), якщо

Приложения:

Ответы

Ответ дал: ppgem374
1

#include <iostream>

#include <cmath>

using namespace std;

int main()

{

   double a;

   cout << "a = ";

   cin >> a;

   if (a <= -1)

       cout << "f(a) = 0";

   else if (a > -1 && a <= 1)

       cout << "f(a) = " << pow(a, 3) - a;

   else

       cout << "f(a) = " << pow(a, 2) + 1;

   return 0;

}

Вас заинтересует