• Предмет: Алгебра
  • Автор: Мозгокошка
  • Вопрос задан 2 года назад

Алгебра даю 100 баллов за лучший ответ!Всего 2 задания​

Приложения:

Ответы

Ответ дал: Аноним
1

Ответ:

Объяснение:

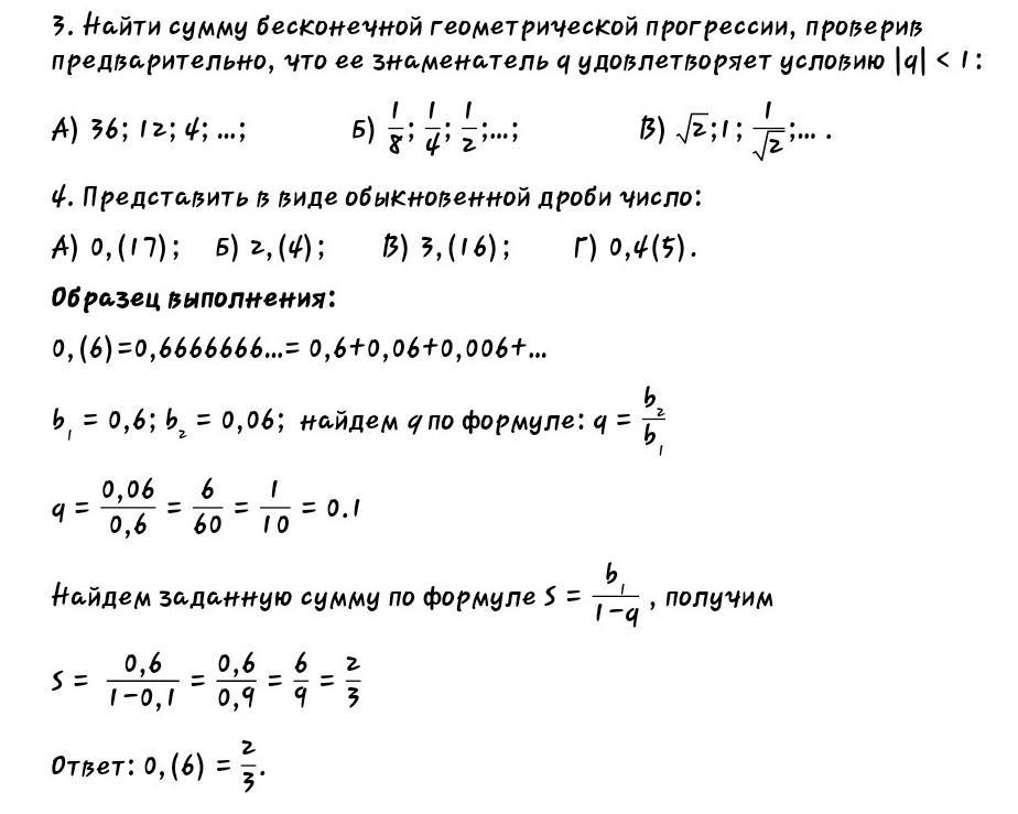
3. Сумма бесконечной геометрической прогрессии S=b₁/(1-q) при |q|<1.

А) 36; 12; 4; ... ⇒ b₁=36; q=bₙ₊₁/bₙ=4/12=1/3

S=36/(1 -1/3)=36/(3/3 -1/3)=36·3/2=54

Б) 1/8; 1/4; 1/2; ... ⇒ b₁=1/8; q=(1/2)/(1/4)=1/2 ·4/1=2 - не подходит для нахождения бесконечной геометрической прогрессии, так как q>1.

В) √2; 1; 1/√2; ... ⇒ b₁=√2; q=1/√2=(√2)/2

S=(√2)/(1 -(√2)/2)=(√2)/(2/2 -(√2)/2)=√2 ·2/(2√2)=1

4. А) 0,(17)=0,171717...=0,17+0,0017+0,000017+...

q=b₂/b₁=0,0017/0,17=17/1700=0,01

S=b₁/(1-q)=0,17/(1-0,01)=0,17/0,99=17/99

Ответ: 0,(17)=17/99.

Б) 2,(4)=2,444...=2+0,4+0,04+0,004+...

q=0,04/0,4=4/40=1/10=0,1

2,(4)=2 +0,4/(1-0,1)=2 +4/9=2 4/9

Ответ: 2,(4)=2 4/9.

В) 3,(16)=3,161616...=3+0,16+0,0016+0,000016+...

q=0,0016/0,16=16/1600=1/100=0,01

3,(16)=3 +0,16/(1-0,01)=3 +16/99=3 16/99

Ответ: 3,(16)=3 16/99.

Г) 0,4(5)=0,4555...=0,4+0,05+0,005+0,0005+...

q=0,005/0,05=5/50=1/10=0,1

0,4(5)=0,4 +0,05/(1-0,1)=4/10 +5/90=36/90 +5/90=41/90

Ответ: 0,4(5)=41/90.


Мозгокошка: СПАСИБО ВАМ ВЕЛИКОЕ ОГРОМНОЕ СПАСИБО...там осталось ещё пару заданий в профиле..Но огромное спасибо за то, что сделали
Вас заинтересует