помогите пожалуйста с тестом!!!очень надо!!!сегодня или крайний срок завтра утром!!!
1. Напряженность электрического поля - это ...
а)физическая величина, характеризующая способность тел к электрическим взаимодействиям
б)вид материи, главное свойство которой - действие на заряды с некоторой силой
в)физическая величина, характеризующая силу, действующую на заряд
г) физическая величина, характеризующая работу по перемещению заряда
д)энергетическая характеристика электрического поля
2. Сила взаимодействия двух одинаковых по модулю точечных зарядов в вакууме вычисляются по формуле
а) Eq² б) 2kq/r² в)q²/r² г) kq²/r² д) kq²/r
3. Заряд -2q слили с зарядом +5q. Образовался заряд:
а) +7q б)+1,5q в)-7q г)+3q д)-3q
4.Как изменится сила кулоновского взаимодействия двух точечных зарядов, если расстояние между ними увеличить в 2 раза?
а) увеличится в 2 раза б) увеличится в 4 раза в) уменьшится в 2 раза г) уменьшится 2 раза д) не изменится
5. Если сила, модуль которой равен 0,02 мН, действует на точечный заряд 10⁻⁷ Кл, помещенный в электрическое поле, то напряженность электрического поля равна:
а) 20 Н/Кл б) 200 Н/Кл в)2*10⁻⁹ Н/кл г)2*10⁵Н/Кл д) 2*10³Н/Кл
6.Два точечных заряда -8q и +4q взаимодействуют в вакууме с силой 0.2Н. Заряды соединили и развели на прежнее расстояние. Сила взаимодействия стала равна:
а)не изменилась б)0.25Н в)0.4Н г)0.025Н д)0.4*10⁻⁴Н
7. Два заряда, по 1,2*10⁻⁹ Кл каждый, взаимодействуют в вакууме с силой 1,44*10⁻⁵Н. Расстояние между зарядами равно:
а)3*10⁻³м б)0,09м в)3*10⁻² г)0,01м д) 9*10⁻³м
Ответы
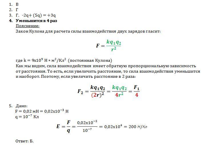
Ответы смотрите во вложении:



1. Напряженность электрического поля - это ...
в)физическая величина, характеризующая силу, действующую на заряд
2. Сила взаимодействия двух одинаковых по модулю точечных зарядов в вакууме вычисляются по формуле
г) kq²/r²
3. Заряд -2q слили с зарядом +5q. Образовался заряд:
г)+3q
4.Как изменится сила кулоновского взаимодействия двух точечных зарядов, если расстояние между ними увеличить в 2 раза?
г) уменьшится 4 раза
5. Если сила, модуль которой равен 0,02 мН, действует на точечный заряд 10⁻⁷ Кл, помещенный в электрическое поле, то напряженность электрического поля равна:
E = F / q = 0,02*10⁻³ / 1*10⁻⁷ = 200 Н/Кл
б) 200 Н/Кл
6.Два точечных заряда -8q и +4q взаимодействуют в вакууме с силой 0.2Н. Заряды соединили и развели на прежнее расстояние. Сила взаимодействия стала равна:
г) 0,025 Н
7. Два заряда, по 1,2*10⁻⁹ Кл каждый, взаимодействуют в вакууме с силой 1,44*10⁻⁵Н. Расстояние между зарядами равно:
в)3*10⁻² м


